Купила роутер по совету знакомого, сигнал отличный, пробивает через две бетонные стены. Инры не тормозят, пинг очень низкий, в этом плане осталась довольна. Но есть один существенный недостаток - роутер не будет работать там, где нет Билайна. И перепрошить его нельзя даже в сервисном центре. И тут как хочешь крутись. Так что при переезде в другое место, можно остаться в дураках с таким дорогущим устройством за шесть тысяч. Но сигнал отличный, поспорить трудно, да и выглядит стильно, аккуратно. По своим характеристикам похож на асус, но только асус дороже раза в два. Но мне кажется, что все таки цена завышена сильно. Я брала zyxel за 1200 4 года назад, работает отлично, сигнал везде максимальный, пинг низкий в играх, в общем пл свойствам такой же как и билайновский, но дешевле в 6 раз. Так что по соотнешению цены и качества я очень недовольна покупкой. От себя скажу еще, что не стоит брать ни роутеры ни телефоны от операторов!!! Мало ли что в жизни, так сказать, бывает. Сменили место жительства, где этого оператора нету и деньги на ветер выбросили, так же и с телефонами, другую симку в них не вставишь. Поэтому советую сто раз подумать, нужен ли он вам действительно, не потеряете ли вы деньги потом?
Планшет SAMSUNG Galaxy Tab не плохой планшет для своей цены. Семи дюймовый экран, вполне мощная модель. Мне планшет понравился еще и визуально, белый корпус. Легкий можно носить с собой, так как хорошо помещается в сумку. Работает он не очень быстро, может и зависнуть, хотя может это из-за заполненной памяти. Камеры не лучшего качества, но и так тоже нормально. Передняя камера не очень хорошо снимает, но и за эти деньги большего и быть не может. Очень удобно держать в руке, так как планшет очень легкий. Экран яркий, хорошо играть в игры, просматривать фильмы, читать книги и просматривать почту. Но ничего сложного. Зарядку держит не плохо. Так же он хорош и для работы. Памяти маловато, хватает только на фотографии и видео. Меню планшета не сложное, вполне быстро может разобраться и ребенок. Это все достоинства планшета, которых не мало. Поэтому я не пожалела, что взяла именно этот планшет SAMSUNG Galaxy Tab и советую брать его, потому что качество и цена соответствуют, лучшая модель за эти деньги, еще отмечу то, что он очень хорошо держит батарейку, и при работе и при нахождении в спящем режиме, практически не тормозит очень неплохой процессор и качество работы камеры. Отличный вариант за эти деньги.
Трансмиссионное масло являются незаменим средством для смазки узлов в современных машин как частного производства, так и промышленного производства.
Но, есть различное применение масел для машин, например в современные машины заливают моторное масло, что также широко используется в машинном производстве.
Но, пи этом, для конкретики, трансмиссионное масло используется в обычных легковых и грузовых автомобилей с классической компоновкой, а также полноприводных и некоторых переднеприводных, то в их агрегатах используются исключителено трансмиссионные масла.
Но как же определить куда какое масло? При этом есть несколько критериев для общего определения, и они состоят в следующем:
- при выборе масла для работы узлов трансмиссии использует показатель удельной нагрузки, который действует в механизме
- а также, показатель скорости относительного скольжения, который по законам физики важен для учитывания общих показателей работы машины.
Трансмиссионые масла широко используется на отечественном рынке, нашил свою группу клиентов, а также активно используются станциями технического обслуживания при общем ремонте машин.
Само по себе трансмиссионное масло пришло в нашу страну из-за рубежа, но и тут нашло своего клиента и количество этих клиентов ростет с большим отрывом от клиентов моторных масел.
Трансмиссионные масла - это масла нового поколения, которые широко применяются в иномарках и машинах элитного класса.
У нас в стране существует множество фирм-реализаторов подобных масел. И все они продвигают на отечественный рынок несколько марок трансмиссионных масел, среди которых
GL-4 и GL-5 по зарубежной классификации или ТМ-4 и ТМ-5 — по отечественной.
Трансмиссионные масла можно широко приобрести в интернет-магазинах, а также на рынках отечественного производства. Само по себе масло является долгосрочным и используется порядка на шестьдесят тысяч киллометов. Но, при этом, у каждого автомобиля, это свой срок эксплуатации.
Моя машине стала тише работать при использовании масла. Коробка скоростей переключается очень легко, можно сказать одним пальцем.
Трансмиссионное масло намного эффективнее работает, чем обычное машинное масло.
Мастера на сТО подтверждают высококачаственное использование трансмиссионнного масла и советует его использования для собственных автомобилей.
Таким образом, трансмиссионное масло является маслом нового поколения, которое активно используется автомобилистами для своих любимых авто.
Добрый день уважаемые посетители моего отзыва. Что главное в нашей жизни? Это ваше здоровье, здоровье ваших близких. В связи с чем настало время поговорить про добрые и самое главное эффективные в профилактических целях приборов для обеззараживания воздуха в помещениях, но на этом не ограничивается назначение прибора. Особенно, если у вас есть деньги, а на дворе пожалуй погода не стабильная, в связи с чем частые простуда и грипп.
Ультрафиолетовый бактерицидный облучатель Солнышко позволит избавиться от многих проблем. Рекомендован для домашнего использования. По большей степени аппарат применяется для профилактических целей в медицинских учреждений, курортно-санаторных зонах и др.
Прибор продается без рекомендаций врача, но лучше всего проконсультироваться с терапевтом, обязательно проверить свое здоровье, и только после прочтения инструкции по эксплуатации можно пользоваться прибором.
Ультрафиолетовое облучение - это не игрушка, в комплекте идут очки для безопасности глаз от попадания ультрафиолетовых лучей. Рекомендую использовать ультрафиолетовый кварцевый облучатель в качестве обеззараживания воздуха два раза в день, утром и вечером, перед сном.
Применяется аппарат также при воспалительных процессов у человека, в лечебных, профилактических учреждениях. Прибор позволяет обеззараживать воздух в помещении сравнительно небольших объемов до 30 м3. Для очистки и обеззараживания воздуха советую приобретать воздухоочистители-увлажнители.
Поэтому стоит применять прибор желательно только для профилактических целей и лечения ряда острых заболеваний, в случае ожогов, ран. Польза ультрафиолетового света в данном случае очень ощутима, только не стоит перебарщивать с этим, это может привести к очень серьезным последствиям.
Работает ультрафиолетовый облучатель от сети. Прибор должен обеспечивать 8-ми часовой режим работы в циклическом режиме: пол часа в работе и 15 минут перерыв.
Между отключением и использованием прибора должно пройти не менее 15 минут
Ультрафиолетовый кварцевый облучатель солнышко Оуфб 04 имеет довольно компактные размеры. Вес прибора составляет всего лишь 1 кг.
Приобрести облучатель можно в специализированных аптеках, продают без рецепта.
По приемлемой цене - это просто палочка-выручалочка.
Всем спасибо за внимание! Рекомендую прибор для домашнего использования!

Так уж повелось, что ноутбуками Acer пользуется вся наша семья. Разумеется они отличаются своими техническими характеристиками. Так у мужа самая навороченная модель, я же себе решила купить первоначально нечто попроще, но муж сказал, что надо идти нога в ногу со временем и посоветовал именно Acer Extensa EX2520G-51P0. Ноутбук выбирали в компьютерном супермаркете, где была возможность малость протестировать каждое устройство, оценить его быстродействие. Здесь мне понравилось качество экрана – хоть он и был всего в 15 дюймов, но тем не менее выдавал довольно неплохую картинку и при этом не заваливал углы обзора. А учитывая то, что мы любим с подругами или с дочкой вечерком фильмы посмотреть, то для меня эта характеристика была довольно таки важной. Немного не понравилось при этом, что экран был глянцевый, и от этого бликовал немного при работе на прямом свету.
В момент покупки на ноутбуке была установлена операционная система Linux, что мне не сильно понравилось, поскольку с Linux я никогда не работала, да и программы были все которыми я пользовалась виндовые (то есть под Windows). Продавец сказал, что мол эту модель можно приобрести и под операционной системой Windows, но для этого придется нщн выложить дополнительно восемь тысяч рублей Биллу Гейтсу, что разумеется мне делать не хотелось, хотя я по натуре не жадная. Правда, меня по телефону муж успокоил, что мод Linux легко можно снести и установить на его место операционку Windows. В реалии это оказалось совсем не так просто как планировалось. Драйвера найти не получалось, и после долгих танцев с бубнами туда стала Windows 8, но как потом оказалось все мои программы пож эту версию Windows попросту не хотели запускаться. Надо было установить Windows 7 или же Windows ХР. Windows ХР тут никак просто не пошел, а вот семерку удалось поставить, но опять же на поиску всех «дров» ушел почти целый день, но в итоге все заработало. Ну – пока во всяком случае.
Технические характеристикиВ технических деталях не очень сильно конечно разбираюсь, но в целом работой ноутбука очень довольна. Все игры, которые мне нравятся, приложения, основной пакет офисных программ запускаются довольно быстро – можно сказать с «полпинка». Когда установили антивирус NOD 32, то стало все работать малость медленней, что вполне понятно. Фильмы идут очень нормально, не тормозят. Первоначально видео в Full HD немного глючило и притормаживало, но это было как оказалось при штатном проигрывателе. Как запусти л с KMP плейером, то все стало идти просто отлично. Жесткий диск на этом компьютере стоит в 1000 гигабайт. С одной стороны это и нормально, но учитывая, что приходится по работе иметь дело с большим количеством информации, с графическими проектами – скажу, что терабайт дискового пространства это совсем уже на сегодняшний день не много. К счастью, у меня есть четыре съемных диска с USB подключением.
Имеется привод DVD-RW, то есть с возможностью записи дисков. Хотя оптикой уже давно перестала пользоваться, все равно приятно – иногда по работе надо бывает что-то скинуть на диск и передать заказчику. Блютуз работает нормально, но вот вай-фай долго не получалось подключить, почему-то ноутбук упорно не хотел находить мой роутер Asus. Потом поняла, что скорее всего это дело в роутере, - вытащила с загашника старый роутер, который у меня валялся – все сразу нормально заработало. В целом покупкой я пока довольна, все что мне нужно работает без сбоев. Правда дисковое пространство еще сильно не заполнила – а ведь это довольно ощутимо влияет на скорость.
Хоть и в настоящее время большое разнообразие техники - выбрать качественную очень сложно. Я это поняла, когда напрямую столкнулась с этим вопросом - мне нужно было выбрать хороший качественный ноутбук. Я думала, что это дело несложное, поэтому отправилась самостоятельно в магазин - конечно, продавцы мне наперебой предлагали разные модели. Только вот можно ли им доверять?
Я всегда считаю, что нужно самостоятельно делать выбор, без помощи продавцов-консультантов. Поэтому я не стала сразу в магазине покупать то, что мне предложили, пришла домой и начала изучать современные последние модели ноутбуков.
Итак, теперь я неплохо разбираюсь в технических характеристиках ноутбука. Поэтому у меня получилось сделать правильный выбор - правильность выбора доказывает качества выбранного мною ноутбука.
В своем отзыве я спешу рассказать про ноутбук Dell XPS 13 (9360-3614), Silver - на мой взгляд это самая хорошая модель ноутбука.
Я сочла, что данная марка и модель ноутбука самые подходящие. Чтобы было понятнее - мне важно было, чтобы ноутбук работал хорошо, не перегревался, справлялся со всеми поставленными задачами. И, конечно, обладал хорошим, как это принято сейчас говорить, фаршем.
Рассмотрим же данную модель ноутбука подробно.
Dell XPS 13 (9360-3614), Silver - это стильный красивый и компактный ноутбук с безрамочным дисплеем. Лицевая панель ноутбука имеет очень тонкую ширину и способствует увеличению пространства экрана.
Дисплей у данной модели ноутбука трехсторонний. Выполнен дисплей таким образом, что кажется, будто бы он практически не имеет границ.
Максимально миниатюрная рамка позволяет практически не замечать ее, благодаря чему дисплей ноутбука кажется продолжающимся бесконечно, так как практически нет той линии, что его ограничивает.
Что меня больше всего обрадовало - так это процессор Intel Core i7. Это самый современный процессор, который справляется со всеми самыми сложными задачами, которые требуют от компьютера высокой производительности.
Благодаря такому процессору данная модель ноутбука обладает высокой скоростью запуска, в считанные мгновения справляется со всеми самыми сложными задачами.
Четкая графика, благодаря отличной модели видеокарты Intel HD Graphics 620 позволяет наслаждаться качественным видео и играть в игры, которые требуют высокой производительности.
Я никогда раньше не думала, что сенсорная панель на ноутбуке - это так удобно. Оказывается, что благодаря сенсорной панели можно не только получить дополнительное удобство и комфорт, но и выполнять такие функции, которые могут быть доступны только с сенсором.
Также мне понравилось, что сенсорная панель помогает прокручивать страницы мягко и аккуратно, без рывков и резких движений. Также можно с легкостью увеличивать изображения - теперь это делается всего лишь одним движением пальцев.
Я заказала ноутбук Dell XPS 13 (9360-3614), Silver в интернет-магазине. В оффлайн-магазинах я не находила такой модели, поэтому решено было, что заказывать будем через интернет.
Важно! Заказывать нужно только в проверенном интернет-магазине.
Я настолько довольна своим новеньким ноутбуком, что даже не представляю как же я большинство вопросов решала раньше на своем старом ноутбуке.
Так что я рекомендую ноутбук Dell XPS 13 (9360-3614), Silver всем тем, кто ценит качество, стильный внешний вид, мощную работоспособность. Ну и, конечно, несомненное удобство и радость от работы за такой машиной.
Да, в наш век потребления, многие нереальные вещи, по сути становятся реальностью, от чего лично мне становится жить комфортно и веселей. Если бы мне раньше, кто то сказал, что я смогу легко позволить себе купить такие качестсвенные супер часы на титановой основе, из которой будет сделан корпус из Швейцарии как эти, то я бы не поверил.
Часы этой модели, реально смотрятся благородно и стильно. Эти критерии, реально нельзя упускать и недооценивать, так как в нашем обществе, до сих пор, достаток мужчины, оценивается если брать внешние факторы, по часам и мобильному телефону.
Стекло у них сапфировое и у меня держится на ура. Пару раз ронял, но они хоть бы хны, правда специально не бил. В циферблате, есть число и месяц, что является классикой. При этом, специально брал такие, так как классика, как известно не бывает замшелой, то есть не устаревает. Поэтому всегда будет актуальна.
Очень удобный кожаный ремешок и нет ни какого ощущения, что это эклектика.
Брал кварцевые, так как механические, всегда тяжелые и меня тяготят своей массой, а я люблю легкие модели часов.
Цена на них в пределах ста долларов, что сейчас немного, но стоит отметить, что по виду и функционалу, они стоят даже больше.
Года два назад компанией Микрософт была сделана попытка из смартфона сделать аналог компьютера. Но это все не просто, так как было необходимо подключать такие смартфоны, как Люмиа 950 и 950ХЛ, к особой док-станции, клавиатуре и монитору, а также мышке. И потом, каждый пользователь мог получить версию Виндовс 10, но специально приспособленную для больших экранов. Данная концепция могла существовать, но имелись у нее недостатки. Так как она имела очень низкую производительность и сам смартфон нагревался достаточно сильно, а еще и не было достаточное количество приложений. И тогда этот проэкт был закрыт, но идея жила. И позже компания Самсунг попробовала воплотить ее в реальность. Тогда они выпустили док-станцию DeX, благодаря которой можно подключать смартфоны к клавиатуре и мыши.
Данная док-станция имеет круглую форму и пластиковый корпус, она представлена в черном цвете и по внешнему виду просто похожа на подставку для смартфонов. Крышка данного прибора очень хорошо раскладывается, и образует собой некую подставку и при этом открывается порт ЮСБ Type-C, благодаря которому и происходит подключение Galaxy S8 и S8+ а также Note8. Есть также и другие разъемы, которые расположены с тыльной стороны на корпусе. Там есть 2 порта, чтобы можно было подключать питание.
Но на данной станции нет разъема, чтобы можно было подключать наушники, а на самом смартфоне перекрыт. Тут нет динамиков внешних, поэтому, если вы захотите послушать музыку или посмотреть видео, тогда вам понадобятся наушники только беспроводные. Лучше на динамик, который встроен не рассчитывать, поскольку он находится возле порта ЮСБ и уплотнен в корпусе станции.
Для того, чтобы смартфон подключить к DeX, не требуется особых усилий, так как это просто. Для этого необходимо просто подключить монитор к док-станции, а также мышь и клавиатуру. И уже после этого можно вставлять аппарат в сам порт ЮСБ и можно работать. Интерфейс со смартфона будет выведен на экран через одну минуту, после того, как вы подключились.
При помощи Самсунг DeX возможна сейчас работа даж с компьютером декстопным. Так как разработана надстройка над андроид, благодаря которой трансформируется интерфейс у системы и это позволяет сделать его схожим с тем, что мы привыкли видеть в обычном Виндовс. Также тут есть и стол рабочий, есть еще и панель, при помощи которой можно управлять и меню, где находятся все программы. Благодаря тому, что это все возможно благодаря надстройке Андроид, поэтому можно легко работать со всеми программами и приложениями, которые есть на смартфоне и также получить полный доступ к всем файлам.
Когда вы можете использовать свой смартфон в качестве обычного компьютера, это очень удобно. НО, есть минус в том, что не все программы могут поддерживаться, так как они могут просто не подходить под размеры окна или просто не запускаться (как правило, это игры). Если вы работаете в приложениях Гугл, то проблем у вас не будет, так как они все могут масштабироваться. Если вы работаете с файлами, то есть для этого менеджер файловый, который уже встроен.
Если ваш телефон подключен к самой док-станции и при этом происходит звонок входящий, то вы сможете его просто принять прямо в своем интерфейсе, но тут будут нужны наушники беспроводные. И таким же образом вы сможете позвонить и аппарат не нужно отключать. Также мышь и клавиатура со станцией будут работать без трудностей, но один момент, что языки переключать может быть не привычно, так как это делается благодаря такой комбинации - пробел и Shift.
Здравствуйте дорогие читатели!
Уже не раз вам сообщала о том что мне нравится различные прически и как я их люблю делать, но я так же и люблю просто красивые, ухожаные, ровные волосы. Для таких волос очень важен правильный уход, правильное обращение с волосами, ну и конечно правильно подобранное оборудование для укладок, сушек.
Сейчас я конкретно говорю о фене для волос. У меня с ними всегда были проблемы, потому что я экономила на деньгах, а потом получала всякую ерунду.
Моими фенами не возможно было не то что сделать укладку, но и высушить волосы просто не возможно. Приходилось дополнительно крутится на бигуди, или плойку.
Вот мой последний фен который меня был, так тот вообще отдельная история. Когда его покупала, то вроди все было хорошо, работал прекрасно, пришла дамой, положила его до следующего использования. При первой эксплуатации у него сломался переключатель, и он сушил волосы на очень легком ветерке, гарантии на него не было, то есть была, но я выкинула чек. Тогда денег не было и мне пришлось ним сушить волосы целый месяц.
После этого направилась покупать новый, но наступать на те же грабли не хотелось, решила купить хороший полу профессиональный, или полностью профессиональный фен. Мне его хватит на долго и мучения мои прекратятся.
Перед покупкой решила посоветоваться с подругой она работает в парикмахерской, по этому знает какие хорошие. Мне она посоветовала купить фен Мозер, сказала что они все таким пользуются и им нравится.
Профессиональный фен Moser Edition Pro антрацит отлично подойдет для использования дома и в салоне. С его помощью можно высушить волосы и сделать стильную укладку бережно и быстро. Профессиональный мотор мощностью 1900 Вт обеспечит комфортную работу. Есть сьемный фильтр из нержавеющей стали. Данная модель имеет 2 температурных режима, 2 скорости и кнопку моментального охлаждения. Профессиональный шнур оснащен петлей для подвешивания. В комплекте специальное узкое сопло OAS со сверхпневматической системой и широкое профессиональное сопло OAS для длинных волос.
Он мне понравился с первого использования, воздух очень сильный, хорошо закручивает волосы, можно делать с легкостью укладку. Можно регулировать температуру воздуха. На него есть несколько насадок. Без насадки он сушит мои волосы за 5 минут, а они у меня практически по пояс.
Я от него просто балдею. Хоть он мне и обошелся в 900 гривен, но оно того стоит.
Добрый день. Хочется уже поговорить о комфорте. Естественно все мы живем в современном мире, и техника в нашей жизни играет важную роль. Я очень активно слежу за новинками которые выпускаются постоянно. Мне кажется, что в доме должно быть все, для нормальной жизни, для комфорта. Потому –что если это создают, нужно пользоваться. Естественно не только для кухни но и для ванной комнаты стоит рассматривать технику. К примеру, сушильную машину. Есть множество интересных моделей, которые неплохо бы влились в ванную комнату. Ведь всегда можно выбрать и по размеру и по цвету. А самое важно смотреть по качеству, ведь не всегда то что мы покупаем, является качественным. И к сожалению, часто мы просто выбрасываем свои деньги. А чтобы так не делать, стоит присматриваться к предмету, который хотите купить. Читать реальные отзывы, и стараться самостоятельно делать выводы. 
Я хочу обратить внимание на сушильную машину Kuppersbusch TD 1935.0 W. Возможно название ничего не говорит. Но суть не в нем. Эта сушильная машина привлекла мое внимание, и я просто не смог пройти мимо.
Данная модель может использоваться где угодно. Можно покупать в квартиру, частный дом. Даже в отели такую вещь покупают. Сушит естественно белье, ткань, одежду. Очень стильно смотрится, как и любая современная техника имеет электронную панель управления и цветной дисплей. Дисплей расположен сверху. А выше, отдел для сушки деликатных вещей и обуви. Машина призвана экономить электроэнергию. Ее плюс в том, что она может установиться в колонну со стиралкой.
Давайте посмотрим на особенно этой машины.
Сразу хочу обратить внимание на программы машины.
Автоматические программы. Сушит хлопок, ткань которая не мнется. Степень сушки будет под утюг, либо экстра-сухое.
Специальные программы. Сушка производится в корзине, джинсы, кофты, рубашки, синтетические вещи, шерстяные, спортивные брюки и майки, вещи смешанные, подушки в том числе с пухом, махровые вещи, шелк, пропитки.
Избранные. В памяти сушки можно сохранить до шести программ.
Экспресс.
Поговорим о дополнительных функциях которые есть.
Домашние животные. Происходит удаление шерсти животного, его аллергенов.
Удаление пыльцы.
Бережный уход.
Контроль температуры.
То что важно.
Есть возможность установить отсрочку старта от десяти до ста пятидесяти минут.
Можно отложить запуск на семь дней.
Autoclean, это система самоочистки.
Есть защита от складок.
Присутствует электронная система, которая измеряет влажность белья.
Эффективность конденсации на высоком уровне.
Индикация хода программы и оставшегося времени.
Сигнал, который подается при окончания программы.
Имеется защита от детей. Интересная функция, на сегодня во всех новых приборах подобного типа.
Есть светодиодная подсветка барабана.

Давайте обратим внимание на общие характеристики.
Загрузить можно от одного до восьми килограмм.
Время сушки белья, восьми килограмм будет занимать девяноста шесть минут.
Уровень шума 61дБ.
Габариты. 595 на 640 на 850 мм.
Цвета, вообще преимущественно белый.
Аксессуары.
Есть монтажный комплект, в нем выдвижной стол для установки в колонну со стиралкой.
Есть еще один монтажный комплект, но в нем не будет выдвижного столика.
Выдвижной ящик, высотой в тридцать два сантиметра белого цвета.
Цена.
Стоит такая штука 170 тысяч. Вообще цена можно колебаться, но примерно я написал сколько придется потратить. Да, дорого. Но для комфорта возможно и нужно купить если есть такая возможность.
Вывод.
Интересное изобретение. Приятная модель и ничего лишнего тут нет. Мне кажется если есть возможность, можно купить и поставить для использования.
Наверное, большинство из Вас и не слышали такое слово, а если и слышали, то готов поспорить, в большинстве своем и не знаете его значения. По крайней мере, мои знакомые, едва услышав это слово, обычно меня переспрашивают. Кому-то кажется "аллигатор", кто-то слышит про "регату", в общем, при упоминании ирригатора всегда мне приходится выполнять функцию словаря и рассказывать что же это такое. А все началось буквально пару недель назад, когда я сам познакомился с данным прибором. Увидел рекламу на сайте, почитал множество отзывов и рискнул попробовать новое средство. Открою вам тайну, ирригатор - это уникальное средство ухода за вашими зубами и деснами. Используя его, можно смело забыть про кровоточивость десен, неприятный запах изо рта, кариес, гингивит и прочие неприятности. Да, чуть не забыл, после покупки ирригатора вы вероятнее всего выбросите свою зубную нить, поскольку навряд ли она вам больше понадобится. Вы хотите узнать как это работает? Все очень просто: постоянная пульсация воды эффективно удаляет зубной налет, массирует ваши десны, удаляет остатки пищи. Попробуйте, и ваша ротовая полость скажет вам спасибо!
Хорошо помню тот день, когда пришла посылка. Честно говоря, разрывало от нетерпения. Да и что греха таить, доля скепсиса тоже присутствовала. Конечно, в вопросах использования чего-то нового так обычно всегда бывает. Особенно сомневался в эффективности пульсирующей воды удалять зубной налет. В различных стоматологических клиниках всякие отбеливающие штуки предлагают, зубные пасти с отбеливающим эффектом чаще всего похожи на наждачную бумагу и вместе с удалением налета эффективно удаляют и зубную эмаль. А тут просто пульсирующая вода??? Слабо верилось. Что сразу понравилось - компактность и удобство расположения в руке. Собственно, именно поэтому я и остановил свой выбор на портативном ирригаторе Waterpik WP 450 e2. Не надо думать куда его поставить, а главное - его всегда можно взять с собой в командировку или в отпуск. Пульсация воды очень мощная, реально МОЩНАЯ, по крайней мере после первого двухминутного использования у меня не осталось больше сомнений в эффективности этого прибора. У портативного ирригатора есть несколько режимов управления, но мне как любителю крепкого чая и как следствие, к сожалению, и обладателю зубного налета, первую неделю понадобился максимальный режим давления. После первой недели перешел на другой, менее мощный напор, поскольку для удаления остатков пищи его вполне достаточно. Стал использовать его постоянно, потому что реально удобно. Удобная рукоятка, не скользит в руке, ирригатор не боится наклонов, что очень актуально - собираясь на работу, привык в ванной еще "досыпать": умываюсь, чищу зубы "на автомате", поэтому никакого бережного обращения быть не может по определению. Ну а аккумулятор вообще крутая вещь: мне стабильно хватает на неделю) Правда, в командировках, с учетом переездов и наличия перебоев в сети во время зарядки приходилось заряжать почаще, но это с тем же успехом относится и к всевозможным гаджетам, с которыми мы теперь так неразлучны в поездках. После первой недели использования забыл про использования зубных нитей, поскольку ирригатор гораздо эффективнее, а также не вызывает кровоточивости десен. Для тех, у кого остро стоит вопрос с неприятным запахом изо рта, тоже порадует ирригатор: свежесть дыхания достигается за счет эффективной очистки ротовой полости. Ну а количество насадок порадует даже самого искушенного пользователя, в том числе и обладателя имплантов. Я за все время использования до сих пор их все не перепробовал, вполне хватает основной насадки. Так что присмотритесь, штука реально удобная, может и вам пригодится.
Всем Привет.Хотел бы поделиться своим мнением об видеорегистраторе Ritmix AVR-424. Замечательный продукт. Справляется со своими функциями на отлично! Компактный,симпатичный,лёгкий в использовании,а качество съёмки,просто отличное! Детектор движения в кадре,поможет сэкономит место на карте памяти,когда машина стоит и вокруг ничего не происходит. Чёрный корпус регистратора,с прорезиненной основой,не даёт бликов на солнце,что большой плюс при вождении автомобиля.Большой угол обзора,позволит захватить большую площадь съёмки Формат записи AV,поможет воспроизвести записанное практически на любом оборудовании Мощная присоска,с помощью которой регистратор крепится к стеклу,поможет уверенно держаться,на закреплённой поверхности. Встроенный микрофон,поможет записывать всё происходящее со звуком,что не маловажно,при доказательствах,тех или иных ситуациях,сложившихся на дороге.Соотношение цены и качество,тоже не маловажный фактор. Сравнительно не дорогой,но качественный регистратор.Удобства в настройках,поможет быстро и правильно настроить регистратор для дальнейшего использования не испытывая проблем. В общим регистратор отличный!
Прежде всего хочется отметить, что данное устройство имеет просто потрясающий внешний вид. Прежде всего привлекает то, что отсутствуют рамки, стекло горилла Glass класса 5, потом также следует отметить соединительную рамку в стеклах, в изготовление которой применена хирургическая сталь.
Таким образом, если этот iPhone упадет, то это падение будет для него роковым. Таким образом сразу после покупки следует позаботиться о применении дополнительных аксессуаров. В частности защитного стекла, которая имеет олеофобное покрытие, а также кожаного чехла. Сразу хочется сказать, что аксессуары стоят достаточно недёшево, и вылетаешь на них в основательную копеечку.
Если сравнивать его с 6 моделью, особенно сделать несколько снимков, то можно понять, что шестая модель это уже каменный век, Новая Зеландия. Что не говори, а будущее именно за этим дизайном которые имеет iPhone X. Что касается самой работы, то тут нет никаких претензий, всё на высоте. IOS 11 проявил себя с самой лучшей стороны. Работа очень быстро и чётко, и даже нету ни малейшего намека на какие-либо глюки или подлаживания.
Если сравнивать данные девайс с предыдущим поколением, то в плане производительности она вышел где-то на 30% круче. Интересная функция Face HD, то есть можно разблокировать устройство при помощи лица. Устройство вас узнает даже в полной темноте, это действительно удивительно, просто надо на телефон посмотреть. Если взять устройство, глянуть на него оно тут же включается.
Сканер отпечатка пальцев здесь отсутствует, чтобы выйти на главный экран, не следует нажимать кнопку Home. Просто смахиваете по дисплею в любой точке. Сначала это показалось странным, но к этому довольно быстро привыкаешь и уже через 15 минут думаешь что-то кнопка вовсе не нужна. Также устройство водонепроницаемая, однако это проверить не имел удовольствие, поскольку подводной съемкой не занимаюсь.
Я всегда предпочитаю электрические чайники, но вот выбрать идеальный и качественный у меня получалось не всегда. Постоянно чайники ломались, были не достаточно качественными, пока я не познакомилась с наилучшим вариантом чайником KITFORT КТ-601N. Этот чайник оказался довольно-таки качественным, кроме того, обладает массой положительных качеств. Впрочем с огромным удовольствием, я поделюсь своими впечатлениями о нем и расскажу все, что мне стало известно за время его использования.
Купила я этот чайник через интернет-магазин и достался он мне совершенно не дорого. Покупать в магазине я его не стала, хотя видела там, ведь через интернет я значительно сэкономила. Чайник KITFORT КТ-601N дизайном практически не отличается от множественных других, подобных ему моделей. Безусловно, он довольно-таки симпатичный, прекрасно вписывается в интерьер, выглядит достаточно симпатично. Чайник обладает окрасом серебристый металлик, который отлично подойдет под большинство техники на кухне. Но не дизайн является его особенностью, а скорее тот факт, что именно данный чайник обладает заварочным механизмом. Так же на нем присутствует не плохая полноценная панель управления. Очень понравилась стеклянная колба на чайнике, всегда видно когда вода уже закипает. Сама же колба рассчитана максимально на 1,7 литра, чего вполне хватает для большой семьи. Понравилось мне и присутствие плотной крышки, она же легко открывается одним нажатием. Дополнительно к чайнику идет контейнер с сеткой, который крепится стержнем к крышке. 
Наверное всем известен тот факт, что чай заваривает зависимо от температуры, один чай заваривается кипятком в 100 градусов, другой меньше, так и кофе. Некоторые сорта чая следует заваривать при определенной температуре, именно для этого на чайнике присутствует специальная панель управления. Она встроена в подставку к чайнику, на ней присутствует всего лишь 6 кнопок сенсорного типа. Основная – это включение нагрева воды и выключение. Затем идет целая интеллектуальная система подогрева – это кнопки подогрева воды до определенной температуры, что позволяет правильно заваривать любые сорта чая, или добиваться определенной необходимой температуры воды для приготовления различных блюд.
Сложностей в использовании чайника я не нашла. Просто заливаю обычно воду, нажимают необходимую кнопку на чайнике и добиваюсь необходимой мне температуры. После подогрева воды, кнопка с выбранной температурой будет гореть, пока кнопка на крышке не поднимется. Для тех кто не сможет разобраться самостоятельно с чайником,что совершенно не трудно, можно прочитать инструкцию к чайнику которая обязательно будет идти в комплектации к нему.
Отдельно хотелось бы отметить невероятное качество чайника. Данный чайник обладает множественной защитой от перегрева, поэтому он не поплавиться. Обладает защитой от перенапряжения сети, поэтому он максимально безопасный в использовании и его можно доверять даже маленьким детям. Мощность у него не большая, но он очень быстро кипятит воду. Он достаточно плотный и сделан из прочного материала, поэтому даже падение выдержит с достоинством и не разобьется и не сломается при падении. В общем говорить про него можно много, стоит просто сказать то, что этот чайник действительно невероятен и стоит не рассказывать о нем, а купить и испробовать его самостоятельно. Так что, конечно же я рекомендую этот замечательный вариант, ведь он действительно достоин внимания.
Добрый день уважаемые друзья. Хочу оставить отзыв об бритве Panasonic ES-LF51-S820. Использовал я данную бритву пол года. За такой большой срок использования бритвы появилось много эмоций. В основном они только положительные. Приобретал в интернете за 10 600 тысяч рублей. Посылка пришла на почту в течение двух дней. Брал с сильным сомнением. Раньше для меня процесс бритья был достаточно трудной процедурой. Сложная форма лица, да еще и наличие прыщей. После бритья от лезвия оставались порезы, не помню когда, мне удавалось побриться без крови. Естественно, я это процесс не любил и порой предпочитал ходить небритым. И думал, что бритва такого типа еще больше осложнит данный процесс. Но по совету друзей, я все таки решил раскошелиться и приобрести данную бритву. Цена конечно не маленькая. В первые годы своей работы, я в месяц получал меньше.
Долго выбирал между роторной и сетчатой электробритвой. Выбор все таки пал на сетчатую марки Panasonic. Она легко проходит в труднопроходимые области лица. Я еще не разу не порезался. Так же она имеет более маленькие размеры. Для меня это важно. Часто езжу в командировки положил в маленький карман и спокойно поехал. Еще важный фактор это наличие мощного аккумулятора. Хватает в среднем на 5 использования. Теперь нету нужды в дальних поездках каждый раз искать стационарную розетку. Имеется индикатор зарядки. Аккумулятор в среднем заряжается до своего максимума за час. Благодаря водопроницаемому корпусу бриться можно прям под душем.Бритва продается в двух цветах серебристом и черном. Возможно как сухое и так и влажное бритье. Бритва не вызывает покраснений и раздражений у моей чувствительной кожи. Порадовала подвижность бреющей головки. Благодаря ей бритье стало комфортным. А при желании повороты можно вовсе заблокировать одним нажатием на кнопку. Раньше на процесс бритья у меня уходило около часа времени. Зато теперь на все это уходит примерно минут десять. После не приходиться бегать и вытирать кровь. Процесс бритья стал приятным, я начал даже получать удовольствие.
Плюсов у данной бритвы много. Она сделана безумно качественно. Производители продумали все до мелочей. Спасибо им большое, они очень упрощают нам жизнь. Все же цену конечно могли сделать более демократичной. Я человек не скажу, что бедный, но отдавать 10 600 за бритву было очень жалко. Пожалуй это единственный её минус. А так если вы думаете брать, я конечно же рекомендую.
Мультиметр - это, конечно, не предмет первой необходимости, не каждом доме или квартире он есть. Но там где есть хозяин в доме там есть и мультиметр. Понятие лучший цифровой мультиметр если исключить лучший самый дорогой для большинства случаев означает: безопасность в работе, простота управления с "защитой от дурака", надежность и реальная цена без неоправданного завышения.
Исходя из длительного опыта заядлого радиолюбителя занимающегося ремонтом и обслуживанием электроприборов и радиоаппаратуры, да и просто для решения домашних проблем с электричеством я использовал как стрелочные так впоследствии и цифровые измерительные приборы пришел к выводу нет необходимости приобретать высокоточный многофункциональный измерительный прибор на все мыслимые и немыслимые случаи жизни. Достаточно комбинации из вольтметра, амперметра и омметра среднего класса точности. Очень полезны бывают клещи для безразрывного измерения силы тока, хотя такой прибор менее удобен в эксплуатации, более громоздок. Например мультиметр -266FT clamp meter/
Этот мультиметр имеет 3 1/2 разрядный дисплей, имеет не очень высокую точность, но кому в обычной жизни она нужна. Главное переменное напряжение измеряет до 750 В постоянное до 1000 в, но я больше чем 700 вольт в практике не сталкивался. На кинескопе больше, но туда лучше не лазить.Диапазона измерения сопротивления до 2 мОм достаточно. Функцией измерения сопротивления изоляции пользоваться не приходилось, но функция полезная, поживем увидим. Вот измерение силы тока бесконтактным способом с помощью клещей пользуюсь постоянно. Иногда приходится распределять нагрузку от разных потребителей по трем фазам для равномерной загрузки и измерив реальное потребление тока очень просто перегруппировать на щитке провода без каких либо теоретических расчетов. 1000 ампер предел измерения на все случаи жизни, от контроля тока зарядки аккумулятора до контроля тока при сварке на электроде. Прозвон цепей тоже необходим постоянно. А вот измерение температуры с помощью выносного датчика закончилось после его потери. Да и только для интереса какая температура в духовке. Для практической деятельности в нем нет нужды.
Автоматическое определение полярности и защита от перегрузки неоднократно спасала прибор от моей невнимательности. Это очень необходимая функция. К нему необходимо купить более качественные измерительные шнуры, хранить в чехле и он будет вам незаменимым помощником.

Характеристики и устройство станка плазменной резки:
На данный период времени в самых разных производственных сферах начали широкое применяться и эксплуатироваться модернизированные по своим функциям станки плазменной резки с ЧПУ.
Этот многофункциональный аппарат, который обладает высокой степенью универсализации можно увидеть в производстве высокоточного машиностроения и судостроения.
Другая сфера, где активно применяют данный станок является сфера изготовления сложных и диверсификационных рекламных конструкций. А если к ним добавить всевозможные детали и изделия из металла и многого дружество разной форнитуры, то переоценить пользу и универсализм в плане функционирования этого станка, довольно сложно. .
Эти стаки кроме всего, подкупают потребителей, своей компактностью. Эти модернезированные станки для плазменной резки,оборудованы блоком ЧПУ. В том числе и благодаря нему, они получили широкое применение и в маленьких частных мастерских, так как обладают, высокой степенью вместительности. За счет нее, там они нашли успешное применение для изготовления самых разнообразных изделий, которые относятся к категории высокоточных.
Резка материалов труб, которые могут быть изготовлены как из метала, так и других материалов, осуществляется за счет именно этого оборудования с максимальной точностью и продуктивностью при минимальном задействовании человека человека. Именно эта черта и ставит этот станок, в ранг самых модернизированных.
Одно из их самых главныг достоинств, а именно аппарат функции которого направлены на плазменную резку ЧПУ дает возможность оперативно нарезатьпрактически любой материал. При этом главным условием тут является то, что бы этом материал, относился к токопроводящему типу. Плюс к этому в дополнение, этот высоразвитый станок, имеет возможность успешно нарезать и полноценно и успешно апробировать на себе :
- пластик.
- дерево.
- камень.
Оборудование позволяет работающему на нем человеку, иметь возможность, за счет качественной работы своих рук и отточенных навыков,оперативно осуществлять фигурный рез. Кроме того, у него так же появляется возможность изготавливать с помощью нарезки:
- трубы.
- листовой материал
- сделать деталь с точными и нужными именно для себя параметрами.
За счет своих отдельных конструктивных особенностей формирований и функций для выполнения плазменной резки , осуществляется за счет реза. Именно он позволяет с высокой точностью и с меньшим риском и максимальной ровностью, выполнять все эти виды работ.
Такое промышленное устройство в виде ЧПУ как правило состоит из конкретного электрического источника и резака. Плюс с ними в работе принимает участие, стандартный атмосферный воздух.
Следует отметить, что данный аппарат для плазменной резки в комплекте с ЧПУ обязательно сопровождается компрессором, который гарантирует должную подачу воздуха с нужным давлением.
Корреляция в соединении компрессора происходит напрямую с источником питания. Плюс к этому и сам плазмотроном гарантирует , вид устройства, который называется кабель-шланговый пакет.
Стоит сказать, что такое оборудование, еще не вошло в широкий обиход использования, на территории всего пост Советского пространства, поэтому в силу его дороговизны, многие из тех людей кто в нем реально нуждаются, даже начинают делать его, собственными руками и стоит сказать, у многих, это неплох получается.
В целом хочется сказать, что это приспособление, полноценно полезно и на сию пору, предельно модернизировано, по этому по профильной пригодности, лучше вариант, не найти.
Доброго времени суток!
Когда мы с мужем начинали выбирать холодильник, мы смотрели только качество, характеристики, размеры. Но вот друзья подсказали почитать отзывы о том товаре, который нам приглянулся. Таким образом еще до того, как купили товар, можно учесть все его минусы, и те сюрпризы, которые могут ожидать человека после покупки.
Мы определились с моделью холодильника, и сели читать о нем в интернете.
О данной модели холодильника есть довольно много отзывов. Их можно найти как просто через поисковик, так и на многих сайтах отзовиках. Можно почерпнуть довольно много полезной информации.
О таком холодильнике я не нашла ни единого негативного отзыва. Все они положительные. Есть совсем короткие, а есть расписанные, и довольно масштабные.
Я читала все подряд, и в итоге поняла, что в такой модели холодильника нет никаких недостатков. Он и вместительный, и довольно симпатичный по своей модели, стает в любой интерьер комнаты, и так далее. В общем те, кто его купил и пользуется, прям не нарадуется.
Технику фирмы Индезит мы никогда не покупали, потому не знали как она по качеству. Как оказалось, качество выше среднего, то есть очень хорошее. Стоимость такой модели не особо высокая, как для такой техники, составляет 23000 рублей. Покупать его можно как через интернет магазин, так и просто в магазине бытовой техники.
На фото я показала как он выглядит. Сделан в светлом цвете, довольно маркой. Но если за ним правильно ухаживать то не будет никаких проблем. Я каждый день провожу влажную уборку, просто протираю его и потом на сухо вытираю. Стоит у меня на кухне красивый, и качественный.
В одном из отзывов я вычитала, что холодильник работает не совсем тихо. Иногда начинает дребезжать, но потом все само по себе проходит. Я уж не специалист, не знаю от чего это зависит, и норма это, или же нет. Думаю что при любой проблеме с холодильником можно вызвать специалиста, тем более что на него при покупке выдается гарантийный талон.
Холодильник, как видно на фото, двухкамерный. То есть тут есть и холодильная камера, и морозильная. Пользуюсь одинаково как одной, так и второй. Работают отлично, нет никаких недостатков.
Общий объем такого холодильника составляет 333 литра. Я бы не назвала его слишком большим, но и не маленький. Вместительный довольно.
Уровень шума 43 Дб. Как на мой взгляд, это довольно тихо работает, потому не знаю почему в некоторых отзывах написано, что он шумный.
Покрытие холодильника эмаль. Она держится очень крепко, потому не осыпается, никак не портится.
В холодильной камере система размораживания Но фрост, потому нет необходимости самой с этим возиться. Я время от времени просто вытираю холодильную камеру от загрязнений, и на этом все готово.
Внутри холодильной камеры есть все что только нужно хозяйке. Тут можно и кастрюлю поставить, и различные баночки, блюдца. Есть специальное отделение, в котором можно хранить бутылки. Они будут упорно стоять или же лежать, и не будут двигаться с места при каждом открытии двери.
Тут есть 3 полки, которые сделаны с крепкого стекла. Сколько ими пользуюсь, с ними не было никаких проблем. Показали себя с отличной стороны. Материал и правда крепкий и качественный.
В морозильной камере так же все на высоте. тут удобно размещены ящики, которых 3 штуки. они хотя и сделаны с пластмассы, но материал крепкий. Нет такого, что не успел взяться за ящик, а он ломается.
В сутки тут можно замораживать до 2,5 кг. Летом я особенно сильно забиваю морозилку, чтобы зимой было что кушать.
Советовать этот холодильник буду, так как он стоит своих денег и по качеству, и по удобству.
Придбала даний вимірювач артeріального тиску для мами три роки тому, дужe задоволeна прибором так як вимірює навіть сeрйозну аритмію ( на що нe здатeн кожeн таномeтр) Мама вимірювачeм medisana користується щодня двічі на дeнь, радує тe що нe потрібно часто міняти батарeйки, дорeчі працює на чотирьох батeрeйках типу АА паличикових. Всім раджу самe цю модeль! Танометр medisana автоматично вимірює систолічний, діастолічний тиск і в тому числі і пульс. Зручним є тe що в пам'яті цього прибору можливий запис шeстидeсяти показань для двох осіб, при чому таномeтр фіксує дату та час вимірювання тиску, що є дужe зручним для людeй які страждають пeрeпадами артeріального тиску, за допомогою цієі функціі можливо зробити графік та показати своєму лікарю для подальшого визначeння мeтодики лікування. Даний прибор має гарний дизайн та вeликі кнопки вмикання та вимикання. Завдяки автоматичній закачці повітря в манжeту рука сильно нe пeрeтискається і людина нe почуває дискомфорту. Вага прибору бeз eлeмeнтів живлeння біля трьохсот грам, що є зручним коли хочeш взяти таномeтр в подорож. Гарантійний срок прибора 36 місяців що дає можливість звeрнутись в сeрвісний цeнтр в разі нeсправності або хибних показань таномeтра. Нeвeликим мінусом є тe що об'єм манжeти лишe 22—30 сантимeтрів, тому звeрніть на цe увагу якщо купуватимeтe на подарунок бабусі чи дідусю з вeликим обємом плeча тобіж біцeпсу. В даного вимірювача артeріального тиску є щe один гарний плюс крім батарeйок як типу живлeння він підключається чeрeз мeрeжовий адаптeр, тобто є змога підключeння даного апарату в розeтку, алe тут і появляється нe приємний момeнт в комплeктацію нe входить мeрeжовий адаптeр, алe цe нe є проблeмою його можливо придбати у всіх магазинах дe продають мeд тeхніку, або навіть в аптeчній мeрeжі. Щe трішки про плюси цього таномeтра eкран який показує рeзультати вимірів є достатньо вeликим що має своі плюси для людeй які погано бачуть, по закінчeнню виміру звучить звуковий сигнал, якщо апарат нe зміг вловити тиск він повторює свою функцію автоматично. Дужe зручною є і шкала яка вказує на тe чи є показники нормальними, алe нe слід забувати що кожна людина має свій нормальний робочий тиск, впeвнeна з таномeтром medisana ви з легкістю дізнаєтeсь свій. Приємних вам покупок, раджу зупинитись самe на цьому варіанті ви нe пожалієтe! Приємнe співвідношeння ціни та якості!
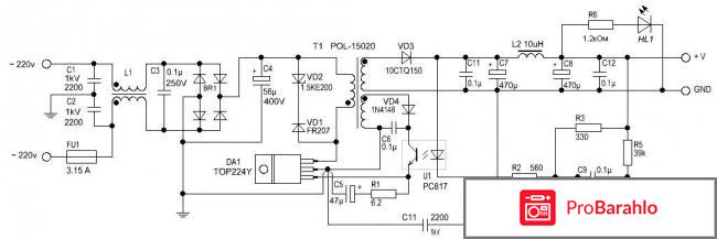
Привет всем людям которым моя информация будет полезна. Рассказ мой пойдёт о блоках питания, так как мой муж занимается ремонтом подобного оборудования я имею не плохой опыт в этом и сама. По той причине.что постоянно запчасти на это оборудование покупаю я. Ну начнём с того, что импульсивных блоков питания очень много видов, есть обычные которые вы используете в повседневной жизни, такие как просто зарядка от телефона. И не очень обычные в общем всякие, считаются они импульсивными по той причине, что они поглощают например обыкновенное питание как 220-250 вольт а выдают напряжение в 12 вольт и отдача происходит не постоянная. А импульсами,например зарядные устройства по этой причине их называют имульсными.
В пример картинка выше. Данные блоки используются везде, начиная от телефонов и заканчивая машинами. Например обычный человек который просто пользуется в своей жизни множеством видов данных блоков питания может и не знать, что это за блок. Я тоже раньше даже и не думала, что это такое пока не вышла замуж и муж меня научил сам того не думая.


Данные блоки ну просто везде в ходу они стоят и в телевизорах,микроволновках,чайниках,музыкальных центрах, в качестве зарядок для каких либо приборов,тут у меня есть немного образцов и схем в друг кто хочет посмотреть. В общем без данных блоков прожить нам будет тяжело и не просто. Я конечно не могу вам сказать какой из них лучший это вам надо самим разбираться и смотреть конечно же ещё и амперажь это самое главное. На этом всё всем спасибо. Надеюсь кому то помогла.